高尔夫仿真果岭
润德高尔夫仿真推杆果岭是一种随时随地不受天气影响,足不出户,也不必牺牲和家人相处的时间,即可享受高尔夫乐趣的练习设施(包括人工果岭、挥杆网、沙坑及挥杆分析模拟器等相关设备),在方便的原则下迅速提升球技。无论室内室外,在任何环境下都可以利用空间设立。绝大多数的高尔夫球手都在自家设置推杆果岭、挥杆网或沙坑,这是他们保持良好状态的关键!
一、人工果岭的优势
人造果岭的优势在于其环保的特性。它的材质不含任何有害物质,并且具备吸纳噪音功能,无须洒药、无须喷灌、无须修剪即能常年达到高尔夫比赛标准,既节约了昂贵的自然果岭(草坪)的人工维护费用,又避免了长期打药带来的环境污染导致对人体的危害等诸多弊端。人造果岭的问世让小朋友、女士和老人们也能尽情享受高尔夫运动的无限乐趣,为每个高尔夫球手增添了一片休闲娱乐的绿色天地。
1、特性:耐踩、耐磨、耐用,保养容易。任何天气均可使用。
2、无需维护:与真草果岭相比,润德高尔夫PGA品质人工果岭无需维护,省去了一系列真草果岭维护难、维护贵的问题,让您轻轻松松就可享受高尔夫乐趣。
3、质感外观:柔软性,其表现与真草接近。
4、果岭速度:可随时调整果岭速度(Putting Speed 6尺~12尺 by Stimpmeter Reading)。
5、量身定制:小到十几个平方,大到几百上千平方,根据客户实际场地大小量身定制。
6、品质保障,服务到位:润德高尔夫PGA品质人工果岭个性化定制、施工服务保障,拥有施工队伍和完善的售后服务体系。
7、适用范围广泛,局限性小:室内室外均可运用,为公司或家庭的休闲娱乐、商务洽谈、聚会等营造了又一个高雅时尚的场所。
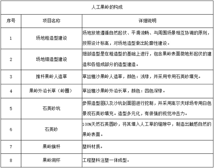
二、人工果岭的构成


①面层:面层为Runde Golf拟真人工果岭草,草缝间填入石英圆砂,使Runde Golf拟真果岭,无论是表面看起来或切球上果岭的反应,以及在果岭上推杆的感觉,都能和真草果岭一样自然、逼真。
②稳定层:合成纤维布,以稳定下面之软式造型。
③缓冲层:这是一层经过特殊处理又富有缓冲性的塑型土,可吸收球落下的受力,并以此缓冲层塑出坡度、起伏和造型,完全仿照球场果岭上的各种状况。
④⑤基层:这是一至两层级配基础层,让基部稳定,不松动,也有造型的用途。
>>想了解更多高尔夫人造果岭详细解决方案,请致电13911809691,润德高尔夫将为您提供服务。
- 相关产品
